关于协会
党建工作
加入协会
展览展示
行业动态
政策法规
English
当前位置:首页 >
事实新闻
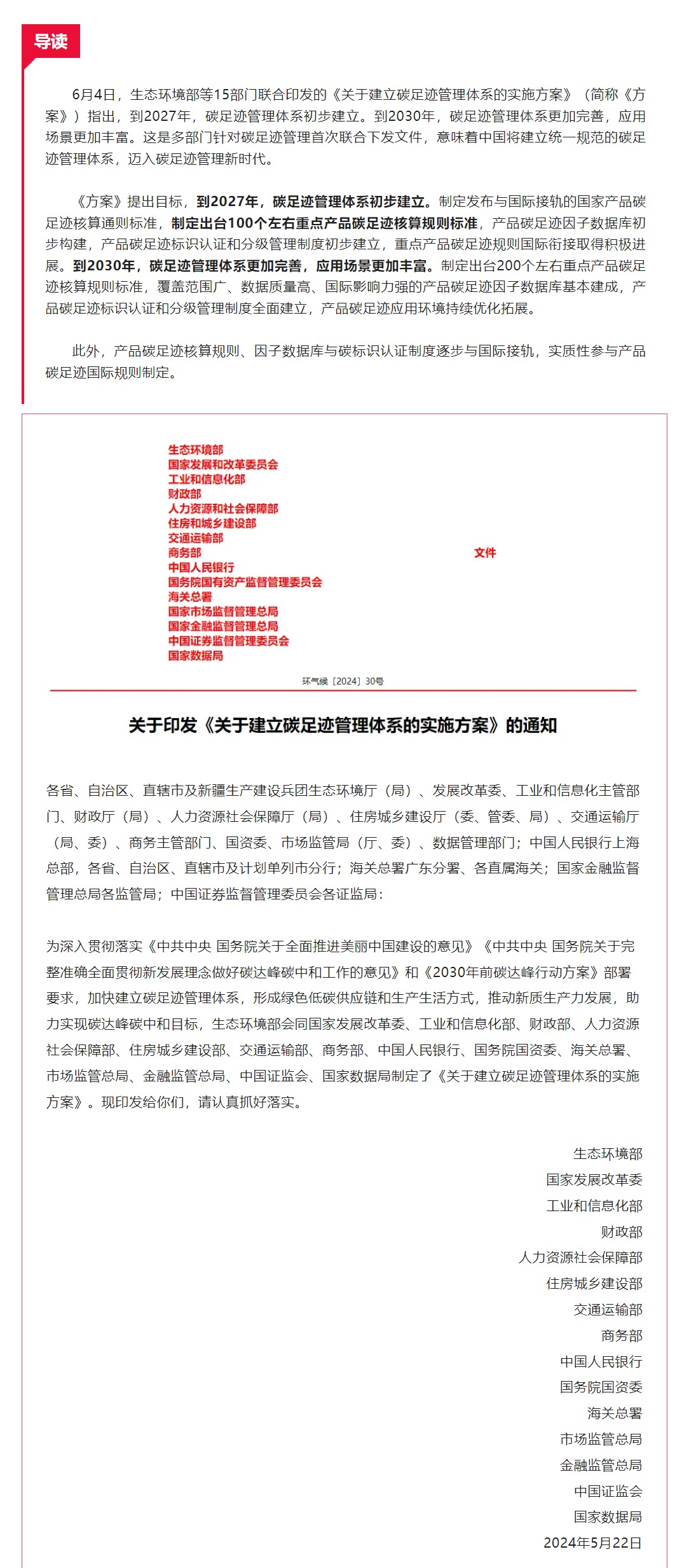
政策速递 | 关于印发《关于建立碳足迹管理体系的实施方案》的通知
June.7
生态环境部
下载:
关于建立碳足迹管理体系的实施方案.pdf
【打印本文】
上一篇:政策速递 | 工信部等三部门进一步完善首台(套)重大技术装备首批次新材料保险补偿政策
下一篇:王占杰理事长等协会领导出席晋江拖鞋行业协会成立大会
相关文章
更多
朱文玮理事长率队赴天津市塑料行业协会和企业调研考察
预见 · 精彩 | 大会报告抢先看(2)
农用地膜热穿孔现象专题研讨会在昆明召开
塑料污染治理第一次政府间谈判的思考:如何进一步达成协议
我国塑料生态化与绿色技术创新体系建设稳步推进
我国塑料生态化与绿色技术创新体系建设稳步推进
我国塑料生态化与绿色技术创新体系建设稳步推进
行业数据快报 | 1-2月塑料制品产量1115.2万吨,同比增长8%
map