关于协会
党建工作
加入协会
展览展示
行业动态
政策法规
English
当前位置:首页 >
科技创新
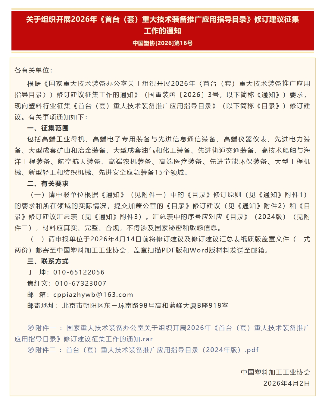
《首台(套)重大技术装备推广应用指导目录》修订建议征集工作的通知
April.7
中国塑协
附件一 :国家重大技术装备办公室关于组织开展2026年《首台(套)重大技术装备推广应用指导目录》修订建议征集工作的通知.rar
附件二 :首台(套)重大技术装备推广应用指导目录(2024年版).pdf
【打印本文】
上一篇:关于组织申报2026年度中国轻工业联合会科学技术奖的通知
下一篇:祝贺行业多家企业荣获2025年度中国轻工业联合会科学技术奖
相关文章
更多
关于召开“2020年中国塑料加工工业协会 分支机构工作会议”的通知
关于召开“2020年中国塑料加工工业协会 分支机构工作会议”的通知
3关于召开“2020年中国塑料加工工业协会 分支机构工作会议”的通知
我国塑料生态化与绿色技术创新体系建设稳步推进
2我国塑料生态化与绿色技术创新体系建设稳步推进
塑料加工行业多家企业入选第十批和第十一批《升级和创新消费品指南》产品名单
南沙群岛无人珊瑚礁区微塑料研究获进展
三菱化学开发PBT 3D打印等级
map